芯片资讯
- 发布日期:2024-11-18 08:23 点击次数:151
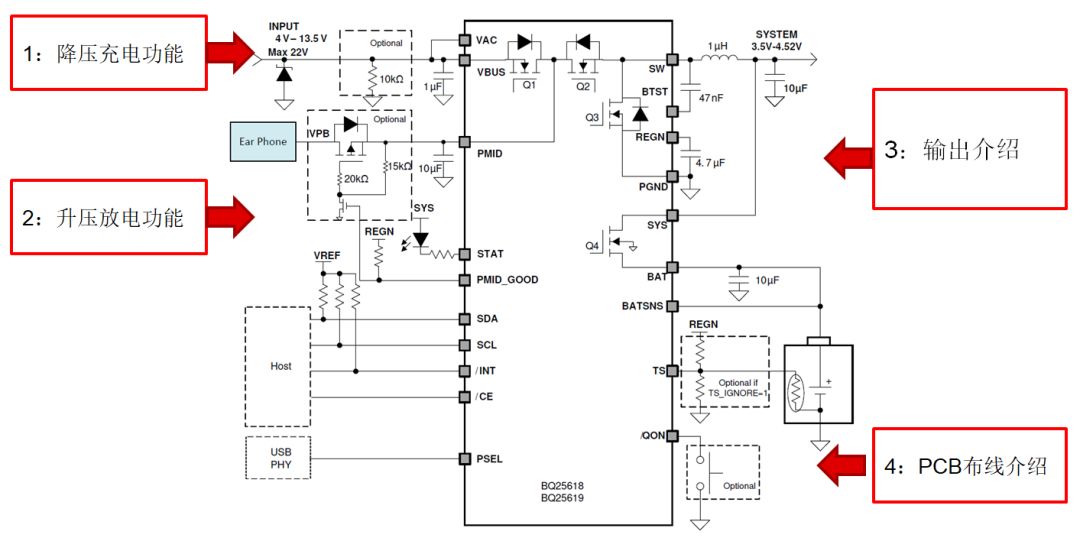
BQ25618/9是TI为TWS耳机充电盒专门开发的一款三合一(保护,充电及升压)的IIC控制开关充电芯片。
其中BQ25618跟BQ25619在规格上一致,区别在于BQ25618采用的是小型化的DSBGA封装,0.4mm的管脚间距,对生产工艺有较高的要求,而BQ25619采用的稍大一点的WQFN封装,方便线路布板,器件的封装尺寸见下图一。
我们从下面四个角度角度来了解这颗芯片:
降压充电功能
1. 输入工作电压范围支持4-13.5V,瞬间浪涌电压可以支持到22V,可以很方便的支持5V,9V,12V工作系统。
2. 输入过压通过VAC脚检测,默认值OVP值为14.2V,通过IIC可以有四挡OVP值调节5.7 V/6.4 V/11 V/14.2,可以根据实际需求灵活调整。
3. IIC编程设置输入过流保护点,范围可以从100mA到3.2A,最小步进电流是100mA。
4. 动态功率管理(DPM-Dynamic Power Management ),当输入电流超过输入过流保护点,而使得输入电压逐渐降低,当达到设定的电压跌落值时默认值为4.5V(3.9V-5.4V,可使用IIC设定,最小步进100mV),系统开始减少充电电流,从而保证输入电压维持在设定值。DPM功能可以很好的防止由于输入适配器带负载能力不够而造成的整个系统的瘫痪。
5. 具有自动输入检测功能,当检测到输入适配器插入,系统会自动关闭内置的升压电路。
升压放电功能
1. 当适配器插入,仍然可以用PMID给耳机充电,此时电压为输入电压,升压停止工作。PMID_GOOD设计用来做输入过压过流保护的。
2. PMID 脚是升压输出脚,输出电流最大为1A,输出电压支持4档(4.6V/4.75V/5V/5.15V)IIC可调,方便根据实际的需求降低输出电压,减小损耗。当只有电池的情况下,内置升压才开始工作,通过PMID输出相应的设定电压。
3. PMID_GOOD脚是PMID电压的检测脚,当PMID 电压升到3.8V的时候,PMID_GOOD电平从低转为高, 芯片采购平台表示升压系统正常工作。如果发生过压(超过5.8V),电池侧过流(超过6A)的情况,PMID_GOOD会从高电平转为低电平,根据PMID_GOOD指示可以很容易驱动外置的PMOS做过压、过流时升压系统的切断,从而给系统叠加双重保护。外置保护电路可以参考如图三所示
输出介绍
1. 充电电流最大1.5A, 同时具有20mA步进(20mA-1.5A 可编程)的充电截止电流,10mV的步进充电电压,可以使充电盒的电池充的更满。
2. 为了补偿截止电流的精度,让电池能够充的更满一些,BQ25618/9增加了TOP-OFF Timer功能,如下图四红色框所示,在系统侦测到充电截止后,还可以选择性的通过IIC增加充电时间(0,15min,30min,45min)。
3. QON脚支持运输模式,在运输模式下,漏电流可以低至7uA。
4. 优化过的路径管理功能可以在即使电池过放或者电池断开的情况下,给系统供电。
5. 室温下的静态电流典型值为9.5uA,相较于开关充电芯片的漏电流下降70%以上。可以大大增加电池供电情况下的待机时间
6. 具有系统过压保护,电池过压、过流保护,电池过放保护,除了TS脚的过温保护外,还有芯片内部过温保护(150C关断)等完善的保护机制。
PCB 布线介绍
BQ25619优化管脚的位置,输入到输出更加简洁。以下为BQ25619的PCB layout走线指导:
1. 输入电容应尽可能靠近PMID引脚和GND引脚,并使用最短的走线连接。添加1nF小尺寸(例如0402或0201)的去耦电容,去除高频率噪声和改善EMI。
2. 电感输入引脚应尽可能靠近SW引脚放置。最小化走线的铜面积以降低电场和磁场辐射,注意走线要满足最大电流(见图五中黄色箭头所示的功率回路)。SW走线不要用多层连接,防止寄生电容造成开关瞬间的尖峰电压过高。
3. 将输出电容器靠近电感和芯片,接地需要与IC的地用最短的走线相连。
4. 将小信号地与功率地分开布线,单点接地,或使用0电阻将小信号地连接到功率地。
5. 去耦电容必须用最短的线摆放在IC管脚附近。
6. 将IC背面的裸露散热焊盘焊接到PCB上,确保在IC的正下方有足够的散热孔,并连接至接地层,以帮助散热。
- ic交易网:电感如何进行充电与放电的2024-11-13
- 一文带你了解各式各样的传感器2024-10-31
- 借力5.8GHz高频频段,RF无线充电系统再进化2024-09-07
